450kW 450kW液冷储能变流器模块

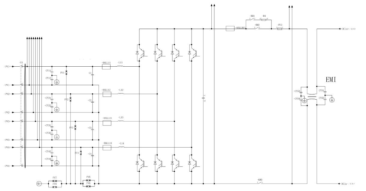
液冷融合高压箱版模块化储能变流器,额定功率450kW,是储能装置中的核心功率变换单元,采用三电平拓扑结构,支持双向能量流动、宽范围电池电压,可与多种类型电池搭配使用,满足不同应用场景的需求,安装使用灵活。

分享

450kW液冷储能变流器模块
450kW液冷储能变流器模块
产品特性 产品拓扑

产品特性

01

  1. 封闭式全液冷高防护设计,入口水温 55°℃不降容。、

  2. 融合高压箱设计,可以直接取代高压箱位置,集成交直流一体舱。

  3. 支持构网,支持整站协同控制,为电网提供稳定支撑。

  4. 支持 CE 版本交流升压舱 20 尺集成,出海无忧。


02

High-permeability metal-powder-core inductor: high efficiency, high-frequency operation, high-temperature reliability, smaller size.

03

Interleaved parallel connection of multiple modules: ripple optimization, efficiency improvement, strong reliability.

产品拓扑

62.5kW MPPT


ModelINPMPPT-62.5
MPPT Branches4
MPPT Voltage Range150 Vdc – 1000 Vdc
Max PV Voltage1100 Vdc
Max PV Current50 A ×4
Min Voltage for Rated Power350 Vdc
Rated Power62.5 kW
Bus-side Voltage Range350 Vdc – 1000 Vdc
Max Efficiency≥99%
CoolingForced air cooling
DimensionW480×D550×H133 mm
Weight35 kg
ProtectionIP20
Altitude2000 m (full load)
Temperature–35 °C ~ 60 °C
Humidity≤95% (no condensation)
CertificationEN/IEC 61000-6-2/4, EN/IEC 62477-1, EN/IEC 62109-1/2

相关产品

产品展示

62.5kWMPPT模块

INPMPPT模块是一款不隔离的光伏到直流的DCDC变流模块,此模块输入接太阳能光伏板,支持4路独立的光伏接入,输出可以接直流母线或电池。当光伏发电时,为电池充电或为直流母线供电,此模块的4路MPPT各自独立,进行更精细的光伏最大功率跟踪,显著提高光伏的

查看更多 + 62.5kWMPPT模块

65kWDCDC模块

65kWDCDC模块是连接低电压液流储能电池系统和直流母线的双向电流可控非隔离转换装置,运行中BAT侧电压要低于BUS侧电压20V,BAT侧到BUS可升压使用,BUS侧到BAT侧可降压使用。

查看更多 + 65kWDCDC模块

50kW/100kWDCDC模块

INP-DCDC双向变流器是一款非隔离的直流到直流的能量变换器,此产品是一个双向的DCDC,输入到输出是BUCK模式,输出到输入是BOOST模式。INP-DCDC配合INP储能变流器使用可以拓宽电池电压范围,支持直流电压范围300-900V。同时具备MPPT控制,可支持光伏接入。

查看更多 + 50kW/100kWDCDC模块