11.05, 2025
分享:
英博智储赋能AI算力产业新发展
数据中心作为数字经济时代的关键基础设施,正经历着技术升级与绿色化转型。在人工智能技术飞速迭代的当下,传统互联网数据中心(IDC)正加速向人工智能数据中心(AIDC)演进,根据普华有策的分析,数据中心的发展经历了以下四个主要阶段:
1.网络中心阶段(2000年之前):此阶段数据中心作为网络流量的主要载体,以满足企业信息化和基础数据存储需求为主,企业信息化、网络与存储需求的初步增长是其主要驱动因素;
2. IT中心阶段(2000-2010年):该阶段数据中心服务内容多元化,涵盖数据存储、备份、安全等增值服务,互联网普及与企业IT系统复杂化是其主要驱动因素;
3.云中心阶段(2010-2020年):大规模数据中心成为行业主流形态,建设主体呈现云服务商、电信运营商等多元化格局,云技术成熟与云服务需求爆发是该阶段的主要驱动因素;
4.算力中心阶段(2020年至今):该阶段AI算力需求显著上升,AIDC逐渐成为数据中心发展的新形态,AI算力中心服务商在该阶段占据主导地位,人工智能技术广泛应用于算力密集型任务增加是该阶段的主要驱动因素。

资料来源:《AIDC白皮书》华为,泽平宏观
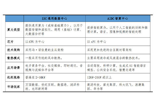
AIDC与IDC的核心差异
AIDC即AI Data Center或AI-Dedicated Data Center,业界常称为 “智算中心”(智能计算中心),可视为专注于人工智能训练的“算力工厂”。其核心目标是专门为AI提供强大的计算能力,专注于训练和运行各种AI大模型,对GPU集群的电力需求极高。相比之下,传统IDC更偏向 “信息仓库” 的角色,核心职能是数据的存储、管理与分发。它像一座庞大的现代化图书馆或仓库,确保海量数据(如文档、视频、用户信息、交易记录)被安全、可靠、高效地存放,并能在需要时快速检索和传输。
在电力特性方面,二者差异显著。IDC的能耗相对“平稳”,电力主要消耗在IT设备(服务器、存储、网络)和散热系统(空调)上,虽然部分大型IDC总功耗较高,但负载波动相对较小,电力需求曲线较为平缓。而AIDC则是“耗能巨兽”,并且其能耗是 “爆发式”和“高密度” 的,一台AI服务器集群的功耗可能是传统服务器的数十倍甚至上百倍。正是AIDC对电力的高度依赖和极高能耗,使得其与储能技术的融合成为必然趋势和核心竞争力所在。

资料来源:《AI DC 白皮书》华为,
《2024 数据中心行业投资与价值洞察》,泽平宏观
从行业运行规律来看,AIDC的算力负载呈现显著的 “潮汐特性”,这一特性与民生高频需求场景深度绑定。美团研究院数据显示,餐饮外卖单日订单峰值集中在午间11:30-13:00、晚间17:30-19:30两个时段,高峰订单量可达平峰期的3.2 倍;滴滴出行大数据表明,早晚通勤时段(7:00-9:00、17:00-19:00)的打车请求量较非高峰时段提升2.8倍。受此类需求波动影响,负载功耗波动幅度可能超过额定功耗的80%,即智算中心的负载功耗可能从10%快速突变至80%,甚至100%,且单日会出现3-4次明显的负载峰值,属于典型的 “多频次动态负载” 场景。(数据来源:《算力工厂建设指南白皮书》、《智算中心发展白皮书》等)
与之相对,传统IDC主要承载网页存储、邮件服务等静态业务,负载波动幅度长期稳定在5%-10%左右,整体运行状态呈现 “低波动、高稳定” 特征。这种稳定的负载特性使传统IDC无法通过 “峰谷套利”(即利用电价峰谷差实现成本优化)实现成本优化。AIDC则完全相反,既能通过 “峰谷套利” 在电价低谷时段提升负载消纳低价电、高峰时段降低负载减少高价电消耗,更能借助商汤临港智算中心这类“15分钟预测 +5分钟修正”的算法调度,在保障核心算力需求的同时,主动平抑用电峰值、降低周期内最大需量值,进而大幅降低需量电费,形成 “峰谷套利+ 需量优化” 的双重成本优势。
算力中心的需量问题本质是高功率密度负荷与电网交互的矛盾产物 ——AI训练集群等核心负载的瞬时波动可达数十兆瓦级,叠加空调等辅助系统的周期性消耗,易形成远超平均负荷的尖峰需量,直接推高需量电费并威胁电网稳定。储能系统通过 "削峰填谷" 可物理性平抑负荷波动,但唯有与算法决策、EMS(能源管理系统)调度形成三位一体的协同机制,才能实现需量控制的精准化与经济性,这一过程本质是 "信息 - 物理 - 能源" 系统的深度耦合。从技术本质看,这种协同是算力赋能能源管理的典型范式 —— 算法将算力转化为决策能力,EMS将决策转化为物理调控,两者的有机结合使储能从被动备用设备升级为主动需量管理中枢。随着 "东数西算" 工程的推进,这种模式将成为算力中心与新能源基地协同运行的核心支撑,在降低自身需量成本的同时,为新型电力系统提供百万千瓦级的柔性调节资源。
全球能源与科技产业开支大幅增加,加快AIDC布局
AIDC已成为支撑大模型训练、智能推理的核心基础设施,而其独特的运行特性,正与储能产业形成深度绑定的共生关系。这种“算力需求牵引能源变革,能源创新反哺算力发展”的闭环,不仅催生了千亿级市场机遇,更重塑着全球能源与科技产业的竞争格局。
据某电池头部企业的预测显示,2024-2030年数据中心储能电池出货量将从10GWh飙升至300GWh,复合增长率超76.3%,对应1500亿元设备市场,增长空间极为可观;第三方机构同步测算,随着AI技术进步与AIDC算力提升,到2030年全球数据中心机架数目将达到181.3百万个,带动全球数据中心储能新增装机容量从2024 年的16.5GWh飙升至2030年的209.4GWh,6年间增幅超12倍。
需求端的扩张源于内外双重动力。海外市场上,谷歌、Meta等四大云厂商2025 年Q2资本开支达958亿美元,同比增长64%,谷歌更是将全年开支上调至750亿美元,同比增速约43%,重点投向AIDC建设;美国、中东、东南亚等地电网薄弱,AIDC配套储能已成为保障稳定运行的刚性需求,已经出现1-2GWh级别的大项目。国内市场中,字节跳动2025年AI资本开支预计突破1500亿元,三大运营商算力投资同比增速均超20%,推理侧需求成为新的增长引擎。而8月在香港上市某储能公司,其半年报中AIDC业务营收同比大增 113.1%,营收占比提升至47.2%,更标志着该赛道从“技术试点”全面迈入“规模化商用”阶段,头部企业已探索出清晰的盈利路径。

政策护航
市场的快速发展离不开政策的精准引导。2025年以来,我国密集出台多项政策,为AIDC+储能产业构建起多层次支撑体系。2月发布的《新型储能制造业高质量发展行动方案》,首次将AIDC配储纳入国家战略,明确提出“面向智算中心推动新型储能配置”,从顶层设计上确立了其重要地位;5月《绿电直连发展通知》鼓励AIDC采用“绿电+储能”模式,降低清洁能源使用门槛;7月《绿色数据中心推荐通知》中提及可再生能源及储能利用水平是评价指标之一,总分10分,直接提升了配储的经济性。
成功案例:商汤临港智算中心项目
商汤临港智算中心是上海临港地区重要的数能融合标杆,也是全国首个5A级智算中心算力性能认证的工程,它采用分布式集群架构设计,系统采用“硬件集群 - 软件调度 - 智能协同”三层架构,实现算力资源的高效释放与精准匹配。商汤科技联合创始人、大装置事业群总裁透露,截至今年8月,商汤大装置的总算力规模已经稳步增长到了25000P(PetaFlops,1P相当于每秒1000万亿次计算速度),通过算电协同技术优化,能源利用效率(PUE)从1.74降至1.3以下。
在建立之初,该项目对储能设备的集成度、稳定性与适应性提出了极高要求。英博智储针对项目特性,量身定制了5MW升压一体舱方案,以高度集成化设计打破传统设备布局局限,成为项目顺利推进的核心保障。

一站集成的一体舱不仅大幅节省了项目现场的安装空间与施工周期,更减少了设备间的线路损耗,提升了整体能源转换效率。在商汤临港项目总规模18MW/36MWh的储能需求下,该方案有效简化了系统调试流程,确保储能电站快速接10kV储能升压站,与算力中心能源系统无缝衔接。同时,由于上海临港地区临海的特殊地理环境,对户外储能设备的防腐性能提出了严苛挑战。英博智储在核心设备设计中融入C5防腐等级标准,为设备长效运行构筑了可靠屏障。

此外,其自主研发的PCS控制系统,支持宽电压范围运行,能适配不同工况下的电力需求,设备内置的智能监控系统可实时采集运行数据,与商汤的能源大模型联动,为“算随电用、电随算动”的双向闭环提供数据支撑。

从商汤临港项目的定制化方案,到C5防腐设计的细节打磨,再到数能融合的技术协同,英博智储以“硬核”技术实力,成为AIDC储能领域的关键参与者。在行业快速发展的浪潮中,英博智储正以项目实践为基石,不断探索技术边界,为更多 AIDC打造安全、高效、可靠的储能解决方案,助力“绿色算力”目标落地,领跑AIDC储能新赛道。
展望:迈向 “算力即储能” 的终极形态
长期来看,AIDC储能赛道增长的确定性不容置疑。爱建证券预测,AIDC储能将成为继户储、大储后的第三增长极,2024-2030年复合增长率有望超80%,2030年占全球储能市场份额将达25%。随着钠电产业化进程加快、VPP聚合技术成熟,AIDC与储能的融合将进一步深化,最终实现 “算力即储能” 的终极形态——即AIDC不再仅是电力消耗者,更能通过灵活调度成为电网的“虚拟储能电站”,成为连接AI与能源双万亿市场的核心枢纽,为全球能源转型与科技创新注入新动能。
视频号搜索|英博电气IN-POWER
抖音号:94939186384
INPOWER
关于我们:
北京英博电气股份有限公司成立于2004年3月,是一家高新技术企业,公司总部设立在北京市中关村高新技术产业园,目前在全国设有3个研发中心、3个生产基地和25个办事处/销售网点,构建了覆盖全国的营销和服务网络,涵盖电能质量和储能系统两大业务板块,其中储能系主要有35~450kW组串式储能变流器、125kW混合逆变器模块、500~3450kW集中式储能变流器、500kW~10MW升压一体舱等全系列产品矩阵,同时提供并离网切换柜、以及储能项目EPC总包服务。公司已取得自主知识产权(含受理)320+项,发明专利(含受理)50+项,软件著作权(含受理)100+项,拥有电力电子平台及新能源产品的研发、系统集成及电力系统应用经验。公司自2014年进入储能行业,先后获得第三方权威机构“2020年国内中大功率PCS出货前十”、“2022年中国储能产业最佳PCS供应商”、“2022年中国企业全球中大功率PCS出货前十”、“2023年国内PCS出货量排名前十”、“2024年全球PCS出货量排名前十”等荣誉。了解更多英博电气,欢迎您访问英博电气官方网站:www.in-power.net
相关新闻